-
-
企業(yè)文(wén)化
-
-
-
-
-
新聞中心 / NEWS CENTER
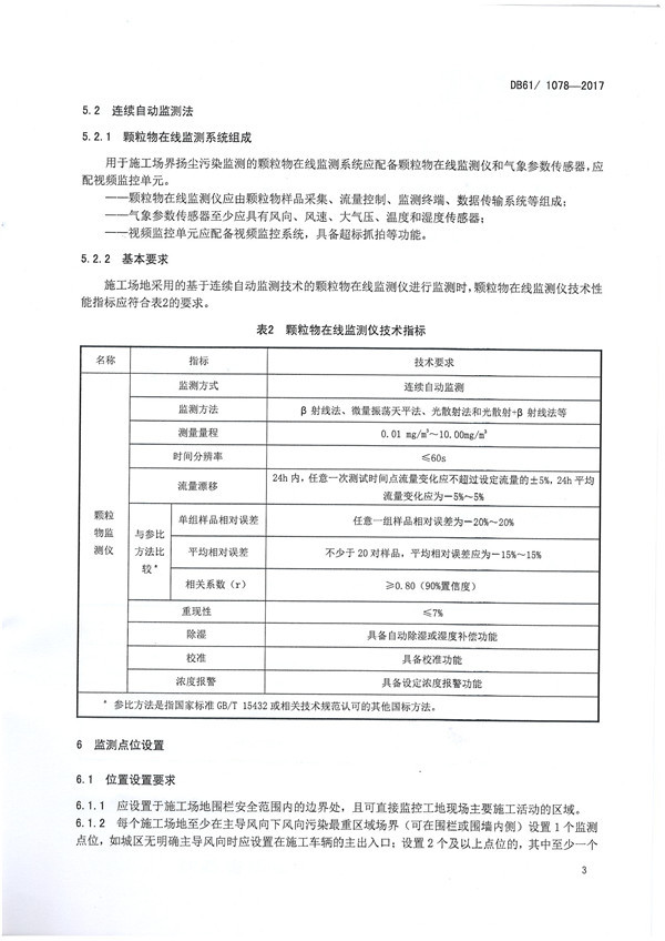
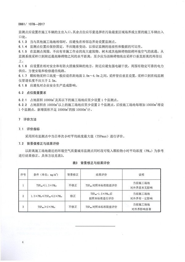
施工(gōng)場(chǎng)界揚塵排放(fàng)限值(DB61-1078-2217)
發布時間:
2023-04-13 08:55






标準
相(xiàng)關新聞
2025-01-24
2025-01-17
2024-12-20
2024-09-30
2024-09-18
關注微信公衆号
掃碼進入移動端
單位地(dì)址:
陝西(xī)省西(xī)安市雁塔區
雁展路(lù)1111号萊安中心T7-1701